

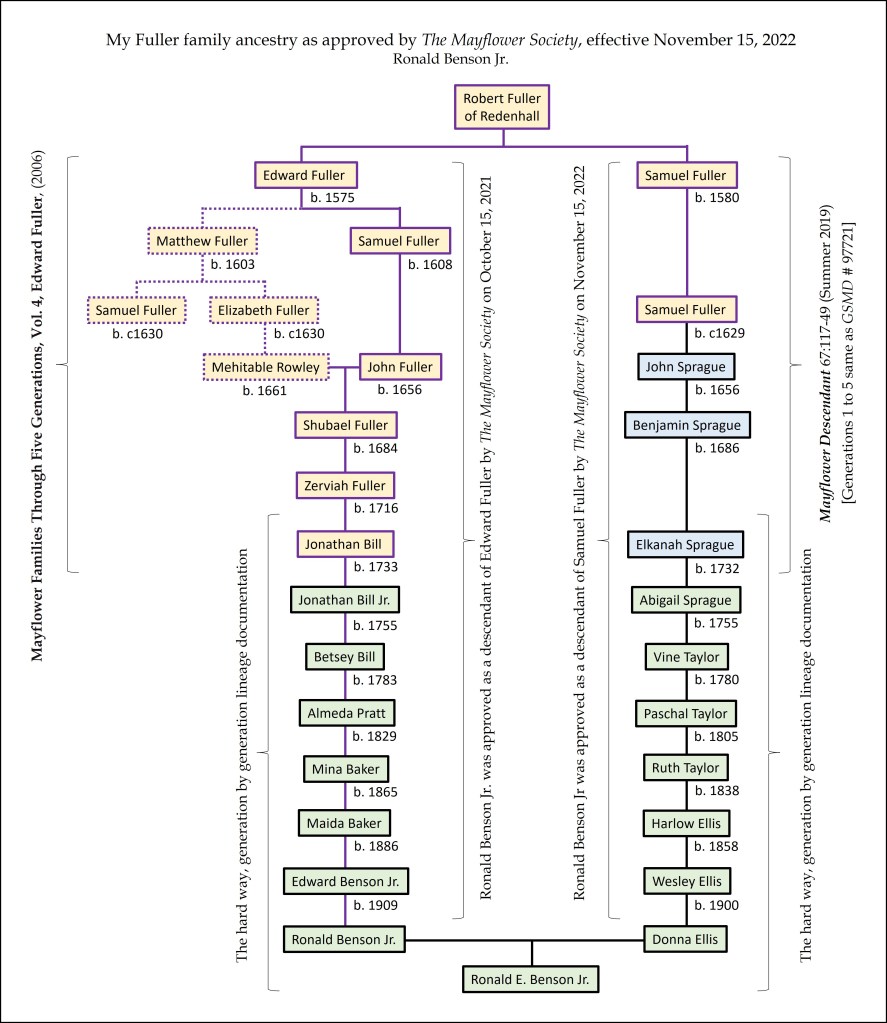
The lineage from Mary Mixter to John and Elizabeth (Tilley) Howland; lineage from Edward Benson Jr. to John and Elizabeth (Tilley) Howland; lineage from Edward Benson Jr. to Edward Fuller; and the lineage from Wesley Ellis to Lt. John Sprague (son of Ruth Bassett) have been reviewed and approved by The Mayflower Society. [The Mayflower Society approved the lineage to Lt. John Sprague when they approved a new member application for a daughter of Wesley Ellis as a descendant of Dr. Samuel Fuller of the Mayflower through his son, Samuel Fuller. Since that time, using advanced yDNA testing, it has been proven that the father of Lt. John Sprague was instead Samuel Fuller (son of Matthew Fuller). In addition, the Fuller yDNA Project determined that Matthew Fuller was close kin to Edward Fuller of the Mayflower, but could not have been his son. The lineage from Shubael Fuller back to Matthew Fuller is accepted by The Mayflower Society as it is provided in Mayflower Families Through Five Generations, Vol. 4, Edward Fuller, (2006).]
The above parallel lineages have been the initial emphasis of this website development due to the rather tight beginning and ending points. Beginning with the Fuller and Howland families of the Plymouth Colony and ending with three grandparents of the compiler of this website. Further all four primary parallel lineages include families which migrated through Ontario County, New York. At the 1820 Federal Census, Vine Taylor was enumerated living in Perinton; Ebenezer Tripp living in Penfield; Betsey Bill’s husband, Charles Pratt, living in Farmington; and Sarah Goff’s husband, John Claflin, living in Mendon. Penfield is immediately north of Perinton; Mendon is immediately southwest of Perinton; and Farmington is immediately southeast of Perinton [refer to map below]. At the 1860 Federal Census, Ruth (Taylor) Ellis (a granddaughter of both Vine Taylor and Ebenezer Tripp) was enumerated living in Berrien County, Michigan; William Claflin (a son of Sarah Goff) was living in Ingham County, Michigan; and Betsey (Bill) Pratt was living in Lenawee County, Michigan [refer to map below].





The parallel migration pathways of a number of families between the Plymouth Colony and the State of Michigan are the subject of the stories provided on this website. These stories are told one generation at a time, allowing for parallel and interconnecting ancestral lines to be followed and studied over a span of three hundred years. All of these ancestral lines begin with immigrants to the Plymouth Colony who arrived by 1640, and extend down to three individuals who were born in Michigan, whose ancestors arrived in Michigan between 1834 and 1856, and who were enumerated as living in Michigan at the time the 1940 Federal Census was taken. When contemplating this project, one of the primary goals was to develop a factual database from which others might study a large number of parallel migration stories extending over three hundred years from The Great Migration to New England and ending around the time of the end of The Great Depression and beginning of World War II.
The information which has been provided is factual information about people who really existed and experienced the events which we read about in history books. While, over the years, history books may change the interpretation of events, the subjects of these biographical stories lived them and would have interpreted them within the context of their lives. So, we have attempted to retain the potential bias of those who experienced events or told them to their children and grandchildren when reporting events during their lifetimes (as may have been recorded much nearer to the time of the events than relying upon modern interpretations). There are no myths here. For example, William Brewster, his wife Mary and sons Wrestling and Love; Dr. Samuel Fuller and his nephew Samuel Fuller; Stephen Hopkins, his wife Elizabeth and children Constance, Giles, Damaris and Oceanus; Francis Cooke and his son John; Richard Warren; John Howland; and Elizabeth Tilley were all alive and present at the first harvest feast celebrated in Plymouth in the fall of 1621 (the event which our modern Thanksgiving holiday commemorates). When Edward Winslow and William Bradford wrote contemporaneously about this event, there is no reason to not believe that they were writing about the event in the same context which the Brewster family, Fuller family, Hopkins family, Cooke family, Warren family, and Howland family would have likely passed down what happened to their children and grandchildren.
Edward Fuller of Redenhall, Norfolk, England was a passenger on the Mayflower, arriving in Plymouth in 1620, along with his wife and son, Samuel. Matthew Fuller [also of the Redenhall Fuller family] arrived in Plymouth by 1640. John Howland of Fenstanton, Huntingdonshire, England was a passenger on the Mayflower, arriving in Plymouth in 1620. John’s younger brother, Henry, arrived in Plymouth in 1632. William Bassett and Thomas Prence were both passengers on the Fortune, arriving in Plymouth in 1621. Thomas Prence was married first to Patience Brewster [a daughter of William Brewster of the Mayflower] and married second to Mary Collier [a daughter of William Collier who arrived in Plymouth in 1633 having been one of the Merchant Adventurers who funded the Mayflower voyage]. William Brewster was the elder of the Plymouth Colony church; Thomas Prence became governor of the Plymouth Colony in 1634, again in 1638 and served as governor between 1657 and 1673; and William Collier was Plymouth Colony Assistant most years between 1635 and 1665, as well as Plymouth Colony’s Commissioner to the United Colonies of New England in 1643.
Wesley Ellis was born in Delta County, Michigan in 1900; Edward Benson Jr. was born in Calhoun County, Michigan in 1909; and Mary Mixter was born in Ingham County, Michigan in 1913 [all three of them were enumerated in the 1920, 1930, 1940 and 1950 Federal Censuses living in Michigan]. All three of them were descendants of Henry Howland of Fenstanton [father of the immigrant brothers John and Henry]; Wesley Ellis and Edward Benson Jr. were both descendants of the Bassett and Fuller families of Plymouth; while Edward Benson Jr. and Mary Mixter were both descendants of Thomas Prence. These ancestral lines are provided in the chart below.

The chart above identifies the relationship between Edward Benson Jr. and his wife, Mary Mixter, both being descendants of John Howland of the Mayflower and Thomas Prence of the Fortune. Their son, Ronald Benson, married Donna Ellis who was a daughter of Wesley Ellis. Their marriage further combined descendants of William Bassett of the Fortune and the Fuller and Howland families associated with the Mayflower. The common factor which brought both couples together was that they met while students at Michigan State College/University, as can be seen from their respective marriage announcements.
From The State Journal (Lansing, Michigan, Thursday, 4 April 1935)
“A simple but impressive service united in marriage Miss Mary Mixter, daughter of Mr. and Mrs. Louis C. Mixter of East Lansing, to Edward Benson Jr., of Pine Ridge, S.D., son of Edward Benson of Romulus, at 11 o’clock Wednesday morning at the home of the bride’s parents, 542 Ann Street, East Lansing…”
“Both the bride and bridegroom are graduates of Michigan State College with the class of 1934. Mr. Benson graduated from the civil engineering department, and is employed as a construction engineer… Mrs. Benson is a graduate of the home economics department…”
From Ironwood Daily Globe (Ironwood, Michigan, Monday, 2 April 1956)
“Dr. and Mrs. W.E. Ellis, 505 N. Curry St., announce the marriage of his daughter, Donna Kathryn, to Ronald E. Benson. The wedding took place Friday morning, March 30, at the Wesley Methodist Church…”
“After a short honeymoon, the bride and groom will return to East Lansing, where they are attending Michigan State University. The bride, a graduate of the Luther L. Wright High School, had two years of study at the University of Michigan, Ann Arbor, and at present is a junior at Michigan State University. The groom, son of Mr. and Mrs. Edward Benson, 798 Berkshire, Grose Point Park, Mich., is also a junior at the University.”
Edward Benson Jr. was a descendant of Jane (Yates) (Clarke) Collier, wife of William Collier, through her daughter, Mary Collier, who married Thomas Prence in Plymouth in 1635. Mary Mixter was a descendant of Jane (Yates) (Clarke) Collier through her daughter, Ruth Collier, who married Daniel Cole by 1644; and through her granddaughter, Sarah Walker (daughter of Joyce Clarke), who married Nathaniel Warren in Plymouth in 1645. This interesting parallel lineage, through three of the daughters of Jane (Yates) (Clarke) Collier is provided in the chart below. Note: William Claflin [in the chart below] was a great-grandfather of Mary Mixter, while her husband, Edward Benson Jr., was a great-grandson of Almeda Pratt [in the chart below].

Details regarding William Collier and his wife Jane (Yates) (Clarke) Collier, as well as their children, can be found in the Mayflower Descendant, Vol. 69 (Winter 2021) and Vol. 71 (Winter 2023), and in the forthcoming book Puritans, Plagues, and Promises: Cole, Clarke, and Collier in England to America also by William E. Cole. Bill Cole has provided the proof that my ancestors include three daughters of Jane (Yates) (Clarke) Collier, one by her first husband [Thomas Clarke] and two by her second husband [William Collier]. A study of this ancestry most certainly needs to include Governor Thomas Prence who was both a son-in-law of Elder William Brewster [by his daughter, Patience] and a son-in-law of Mr. William Collier [by his daughter, Mary]. The list of the 1626 Purchasers includes the names of “Mr Thom Prence”, “Mr Wm Brewster”, and “Mr Wm Collyer” in the first ten names on the list [being those names with either the honorific of “Mr” or “Capt”. It is certainly obvious as to why then governor, William Bradford, was first on the list, as well as why then elder, William Brewster, would be near the top of this list. It seems a bit of a surprise to see the name of Fortune passenger, Thomas Prence, listed in between the names of the political leader and the religious leader of the Plymouth Colony. This may be explained if Thomas Prence had arrived in the Plymouth Colony being independently wealthy, combined with his marriage to Elder Brewster’s daughter, Patience two years earlier. Another possible surprise is to see William Collier on a list prepared in 1626 as he did not arrive in Plymouth until 1633. Mr. Collier’s name on the list is easily explained when reading the surviving documents and letters regarding the Plymouth Colony purchasing the debt of the joint stock company – effectively buying out the Merchant Adventurers [of which William Collier had been one of the leaders]. Thomas Prence and William Collier became two of the most powerful men in the Plymouth Colony regarding civil affairs, while William Brewster remained the most powerful man regarding religious affairs.
In the chart above, John Paine and Mary Paine [highlighted in yellow] were brother and sister, while Ruth Snow [also highlighted in yellow] was a sister of John and Mary’s mother [Mary Snow]. Ruth Snow and Mary Snow were two of the daughters of Constance (Hopkins) Snow who was a Mayflower passenger. In addition, Desire Bacon and Jonathan Bill Jr. [highlighted in light brown] were both descendants of Mayflower passengers, John and Elizabeth (Tilley) Howland.
Another interesting set of parallel migrations from Plymouth Colony to Michigan involves descendants of Stephen Hopkins who arrived in Plymouth in 1620 on the Mayflower. [Note that Ruth Collier, a daughter of William and Jane (Yates) (Clarke) Collier, is a key ancestor involved in the Stephen Hopkins chart.]

The above three charts identify seven Mayflower families (Brewster, Fuller, Tilley, Howland, Warren, Hopkins, and Cooke), two Fortune families (Basset and Prence), along with the family of a Merchant Adventurer (Collier) which intermarried resulting in large number of parallel migrations down to the three individuals who lived in Michigan at the time of the 1950 Federal Census. The first chart includes William Brewster, Edward Fuller, and John Howland. John Howland was married in Plymouth to Elizabeth Tilley who arrived on the Mayflower with her parents [John and Joan (Hurst) (Rogers) Tilley]. So, four signers of the Mayflower Compact are included in the families represented in the first chart. The second chart includes Mayflower Compact signer Richard Warren. The third chart includes Mayflower Compact signers Stephen Hopkins and Francis Cooke. The ancestral lines from William Brewster, Edward Fuller, John Howland, John Tilley, Richard Warren, Stephen Hopkins, and Francis Cooke down to the compiler of this website have been accepted by The Mayflower Society. In addition, The Mayflower Society has accepted the ancestral line, down to the compiler of this website, through Lt. John Sprague [who at the time was considered by The Mayflower Society to have been a grandson of Dr. Samuel Fuller (a Mayflower passenger and younger brother of Edward Fuller)].
Mayflower Descendant, Vol. 70, No. 2 (Summer 2022), based on recent advanced yDNA testing, has demonstrated that Lt. John Sprague was a son of Samuel2 Fuller (Matthew1) instead of a son of Samuel2 Fuller (Samuel1). Another article in Mayflower Descendant Vol 70, No 2 (Summer 2022), states that Matthew Fuller was a son of Mrs. Edward Fuller [a passenger on the Mayflower] by her first Fuller husband and promises a follow-up article is forthcoming which will identify the English records which will prove the statement. At this point, based on advanced yDNA testing results provided in Mayflower Descendant, Vol. 70, No. 2 (Summer 2022), we only identify that Matthew1 Fuller was near kin of Edward1 Fuller and Dr. Samuel1 Fuller of the Redenhall, Norfolk, England Fuller family.
Another manner in which to investigate ancestors is when they were early settlers/founders of the same community or church. In January 1634/5, shortly after his arrival from England, Rev. John Lothrop founded a church in Scituate . Then in 1639, Rev. Lothrop and many of his followers removed to Barnstable. They essentially moved their church from one town to start a new town.

Edward Benson Jr. and Mary Mixter were both descendants of Rev. John Lothrop through his children, Thomas and Jane. Jane Lothrop married Mayflower passenger, Samuel Fuller (son of Edward Fuller of the Mayflower). Edward Benson Jr. was also a descendant of William Crocker and Henry Rowley, who were also members of this church. Mary Mixter was also a descendant of Samuel Hinckley, George Lewis, Henry Cobb, Rev. John Mayo, and Nathaniel Bacon, who were members of this church. Wesley Ellis was a descendant of General James Cudworth, who was a member of this church.

This study of Scituate/Barnstable families adds another nine immigrant families (Crocker, Rowley, Lothrop, Hinckley, Lewis, Cobb, Mayo, Bacon, and Cudworth) to the ten early Plymouth Colony families (Brewster, Fuller, Tilley, Howland, Warren, Hopkins, Cooke, Basset, Prence, and Collier).

By using the 1940 Federal Census as the cut-off date for the information being used to tell these family stories, we not only cover a three hundred year period after initial immigration to this country, but also have attempted to protect the privacy of those living today. Numerous images of records, documents, newspaper clippings, and photographs are included with these family stories. In general, records and documents which are provided here will be at least eighty years old, and no such information will be provided for anyone who is living. For example, the marriage certificate for two of the terminal individuals, who were married in 1935, has been included. As newspapers were created with the intent of dispersing information to the public, and today are often available indexed by a person’s name, no attempt has been made to restrict the use of newspaper clippings. Therefore, where a death certificate may be withheld (due to the eighty year cutoff), a newspaper obituary may be included to record the death of an individual.
The parents of the three terminal individuals, representing these ancestral lines, died in 1932, 1936, 1949, 1950, 1950, and 1959. The three terminal individuals died in 1956, 1957, and 1991. Their children were all born by 1946. As the format for these family stories is an easily updated website, it is likely that with the passing of time that more complete family stories will become available for the three terminal individuals. There is no plan, by the present compiler, to extend this public domain work beyond the terminal generation used [those born in 1900, 1909 and 1913]. It is likely that the compiler will prepare, in a written format, an extension of this work for the exclusive use of those who are descendants of these three terminal individuals. Each of the three terminal individuals has been accepted by The Mayflower Society to have been a descendant from at least one Mayflower passenger. Therefore, The Mayflower Society has a complete record of birth, marriage and death for these individuals in their files. [The Mayflower Society’s policy regarding records: “Your documents become a part of a vast repository available for future researchers (NOTE: documents are not available for review until 100 years after the event they record).“]
As a point of fact, the United States government (which uses a seventy-two year rule for release of documents) has already released the raw data from the 1950 Federal Census, it has been indexed, and made available to the public.
The ancestral line from Henry1 Howland of Duxbury down to Alzina7 Tripp (Ebenezer6, Lott5, Ebenezer4, Abigail3 Cudworth, Mary2 Howland, Henry1), who was the wife of Paschal8 Taylor (Vine7, Abigail6 Sprague, Elkanah5, Benjamin4, John3, Samuel2 Fuller, Matthew1 Fuller), can be identified by following these steps.
- Robert S. Wakefield and Robert M. Sherman, “Henry Howland of Duxbury, Massachusetts, 1633, His Children and His Grandchildren,” National Genealogical Society Quarterly, Vol. 75 (1987), p. 105-16, 216-8, 279 [Henry1 Howland, Mary2 Howland (Henry1), Abigail3 Cudworth (Mary2 Howland, Henry1), and Ebenezer4 Tripp (Abigail3 Cudworth, Mary2 Howland, Henry1)].
- Margaret Buckridge Bock, “Descendants of John1 Tripp of Portsmouth, R.I.,” The Genealogist, Vol. 4 (1983), p. 74-5, 94-5 [Abigail3 Cudworth (Mary2 Howland, Henry1), Ebenezer4 Tripp (Abigail3 Cudworth, Mary2 Howland, Henry1), and Lott5 Tripp (Ebenezer4, Abigail3 Cudworth, Mary2 Howland, Henry1)].
- Lott5 Tripp (Ebenezer4, Abigail3 Cudworth, Mary2 Howland, Henry1)] of Dartmouth, Massachusetts [father’s name was Ebenezer, paternal grandfather’s name was Ebenezer, and maternal grandfather’s name was Benjamin] disappeared. An apparent father and two sons (named Lott Tripp, Ebenezer Tripp and Benjamin Tripp) were recorded as living in Northampton, Saratoga County, New York at the time of the 1800 Federal Census. Ebenezer Tripp and Benjamin Tripp removed to Boyle, Ontario County, New York by the time of the 1810 Federal Census (with Benjamin having an extra male over age 45 in his household who possibly could have been his father, Lott). Listed immediately after Benjamin Tripp in the 1810 Federal Census was Lyman Tripp (his eldest son). Lyman Tripp was identified in the 1855 New York Census as having been born in Saratoga County in about 1783 and having removed to Penfield in about 1803.
- 1800 Federal Census (Northumberland, Saratoga, New York). [Lott Tripp, age 45+, Ebenezer Tripp, age 26-45, Benjamin Tripp, age 26-45)]. https://www.ancestry.com/imageviewer/collections/7590/images/4440844_00106?pId=293277
- Oakwood Cemetery, Penfield, Monroe County, New York. [Cemetery records identify that Lott Tripp was buried in grave 617F which was purchased by Ebenezer Tripp (no marker found). Ebenezer Tripp was buried in grave 617E (the marker says “died Feb. 27, 1836, in his 71st year”). https://mcnygenealogy.com/cem/oakwood-14.htm
- Ontario County, New York, Deed Book 22, page 436. [Lott Tripp and Lyman Tripp were the two witnesses on a deed issued by “Benjamin Tripp of the town of Penfield county of Ontario state of New York” dated December 5, 1814.] https://www.familysearch.org/ark:/61903/3:1:3QS7-L9WH-J9MH-Y?i=229&wc=M7HP-2TL%3A358134101%2C358207301&cc=2078654
- 1855 New York Census, Penfield, Monroe County, New York [Lyman Tripp was identified as age 72, born in Saratoga County, New York, and having lived in Penfield for 52 years. https://www.ancestry.com/imageviewer/collections/7181/images/005207124_00146?pId=1654799862
- Ontario County, New York Deed Book 20, pages 179-80. [On January 14, 1814, Ebenezer Tripp purchased lot 40, T13 R4 from Daniel Penfield.] https://www.familysearch.org/ark:/61903/3:1:3QS7-89WH-VZQY?i=97&wc=M7HP-JZS%3A358134101%2C358196101&cc=2078654
- Monroe County, New York Deed Book 24, page 288. [On February 20, 1824, Ebenezer Tripp, and wife Naomi, sold a portion of lot 40, T13 R4 to Edmund Parmenter.] https://www.familysearch.org/ark:/61903/3:1:3QSQ-G9WF-7N9J?i=290&wc=M7HR-HPX%3A358137401%2C358421701&cc=2078654
- Monroe County, New York Deed Book 44, page 324. [On March 21, 1826, Ebenezer Tripp, and wife Naomi, sold a portion of lot 40, T13 R4 to Isaac Mott.] https://www.familysearch.org/ark:/61903/3:1:3QS7-89WF-WCG2?i=527&wc=M7HT-538%3A358137401%2C358638001&cc=2078654
- Monroe County, New York Deed Book 107, page 216. [On September 21, 1836, Naomi Tripp (widow of Ebenezer Tripp), along with her daughters and sons-in-law (including Paschal and Alzina Taylor), sold the remainder of lot 40, T13 R4 to Henry Fellows.] https://www.familysearch.org/ark:/61903/3:1:3QS7-89WF-4S6Z?i=359&wc=M7CS-238%3A358137401%2C359166001&cc=2078654
- The three deeds dated February 20, 1824 thru September 21, 1836 all identify that Naomi ———– was the wife of Ebenezer Tripp as early as 1824. Daughters Fidelia (Tripp) Hannah and Alzina (Tripp) Taylor, both named a daughter Naomi, apparently after their mother.
